市场新闻
Market news
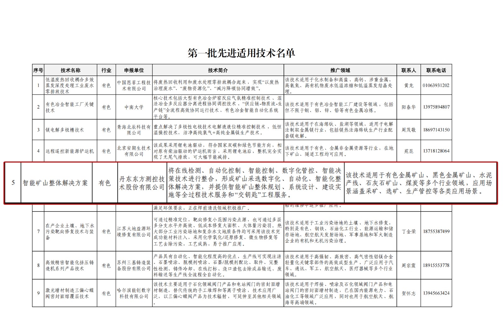
智能矿山整体解决方案入选工信部第一批先进适用技术名单
2月26日,国家工业和信息化部公布了第一批先进适用技术名单。依托智能矿山领域的深厚积淀,凭借行业领先的智能矿山整体解决方案入选此次技术名单,是智能矿山行业唯一携整体方案入选的公司。这是继2019年以总分第一名中标工信部国家矿山采选智能工厂集成解决方案项目、2022年牵头编制自然资源部《智能矿山建设规范》后,再次赢得国家层面的高度认可,充分彰显了公司在智能矿山领域领军地位。


当前,我国智能矿山建设已进入高质量发展新阶段,如何建设适合新质生产力发展的智能矿山,是行业发展亟需解决的难题。智能矿山整体解决方案入选第一批先进适用技术名单,是国家为矿山智能化建设提供了答案。该方案凭借其技术先进性与场景适配性,也得到了全行业的广泛认可,此次入选可谓实至名归。
智能矿山整体解决方案,是集在线检测分析、智能化控制、数字化管控、智能决策等前沿技术之大成,为采矿、选矿、生产管控等领域量身打造的数字化、智能化、大模型整体解决方案。该技术适用于有色金属矿山、黑色金属矿山、水泥产线、石灰石矿山、煤炭等多个行业领域,涵盖采矿、选矿、冶炼、生产管控等各类应用场景。方案的推广应用,必将助力行业客户显著降低运营成本、大幅提升生产效率,并在安全与环保方面实现质的飞跃,引领矿山行业迈向高质量发展的崭新阶段。
工业和信息化部于2024年11月开展先进适用技术(第一批)遴选工作,面向有色、化工、通用机械、轻工、电子行业,遴选以适用性为核心,具备技术领先优势,已有成熟应用实践,可快速复制推广,符合经济和社会协调发展的技术,包括承载和应用技术的工艺、物料、装备、软件、系统、管理、咨询和服务等。经自主申报、初审推荐、专家评审、公示等程序,形成了第一批先进适用技术名单。